会员服务
  首页 | 最新采购 | 现货热卖 | IC库存 | 非IC库存 | 应用资料&程序库 | 交流区 | 供应商 | 生产商 | 技术资料
应用资料:  
您现在的位置:首页 >  技术资料   上载库存  

可变增益放大电路--NE570/NE571

一、压扩器
  专业录音系统,通常采用名为DBX的方法,这种压缩器——扩展器(或称压扩器)系统取得显著的降噪作用,但又无需将频率提升或衰减,采用压缩技术。以控制方式把记录于磁带上信号的动态范围缩减。DBX系统采用RMS值整输入信号作为其控制电压。
  磁带录音受到两个动态范围限制的困扰,首先,当呈现在高电压信号时,磁带便成为过荷;其次,低电平信号时,磁带噪声便闯进来,两者相混合情况之下限制了可用的动态范围。
  在重播时,利用DBX控制电路进行相反处理,把信号扩展,回到其原来的信号电平,于是动态范围得到很大的扩充。该系统可产生达100DB动态范围,主观上来看已是无噪声了。

  SigheticsNE570/NE571是专为在密集电话线路中改善信噪比而设计的低成本IC,它采完全相同的压扩方法,提供2:1的信号压缩比,这样,给一个原来是100dB动态范围的却被录为一个50dB范围的信号,在重播的反转这种控制,将之扩展,回到100dB范围的原来信号。在该过程当中取得多达45dB降器——图2
  NE570及NE571每一人有两条信道,信道上包括有一个全波平均值整流器、可变增益元件及一人求和点运算放大器。虽然这个可变增益功能可以利用传统的OTA电路提供,但是OTA的增益却是随温度的而变化。Philips在这IC上是要设计一个低噪声、低失真,不受温度影响,线性互道的倍数增益元件。

    这IC能够完全操作于音频之上,引入的失真很少,因此而流行于高传真度的家用磁带录音机里。
  NE570/NE571提供了三个积木式部件,可应用于1MHZ上,这些部件可配置成提供其他不少的功能,此与在目前数据图表中所示的简单压扩器不同。NE570/NE571的原装Sighetics消费者电路手册内提供有12页的应用电路,包括一人快上升、慢释放限制器、一个压控衰减器、一个可变斜率压扩器,以及一个自动电平控制电路。
  在这两IC上还有其他变种出现,包括NE572,它把0dB参考设定于100MV上,适用于HI-FI录音室质素的系统上;另外SA577/SA578提供有一个电阻可编程0dB参考电压,可调节于10MV与1V之间——图3。


    有关题目上有不少的应用注解供各位下载,也许以AN1762有很好的介绍,这包括有七个Pilips压扩器IC概览。各位可从Pilips 的网址(注2)下载AN1762的资料,档案名称为8020.pdf。
  许多设计都依赖增益控制,使用互导放大器是可行的做法。本质上可以利用一个可变增益放大器,以其输出信号经过整流后得到之电压,控制其增益,便能做到自动增益或电平控制的效果。
  二、自动电平控制
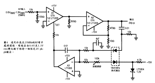
  图4所示的基本自动电平控制电路,提供效能至10MHZ时可有20dB增益控制,加设一个输出驱动、半波整流器及增益控制缓冲器,即成为一个低成本的RF电平控制级,这个简单电路,特点是漂移低、失真低。可操作高至25MHZ,在以0.6V至1.3Vrms输入下,它产生恒定的2V pk-pk输出。至于更高的频率,还有不少专门的可变增益放大器,有两个引起我的注意是TL026(注3)及CLC520R(注4),提供有大的AGC范围、阔频宽及低相移,以及加上有容易控制的增益。

 

  三、自动增益控制
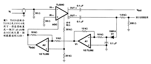
  TL026在一个8脚封装里提供差分输入与差分输出,它有50MHZ频宽、38dB最大增益及50dB的AGC范围,在其AGC针脚相对于参考针脚有±180MV的电压变化时,就会令其增益从最小变至最大——图5。
  CLC520以一个14脚封装提供160MHz较大的频宽、40dB AGC范围、以及差分输入单端输出。这元件的最大增益由一个外接电阻预设,预设之增益可定于由+6dB 至最大+40dB。而设定在+6dB时,压控增益范围便从+6dB至少于-34dB,又设定在+40dB时,压控增益则由+40dB至少0dB。
CLC520提供高阻抗、差分电压输入,以优于0.5℃线性相位偏差下高达60MHz,及在4V PK-PK输出时仅有0.04%信号非线性。

以一个100MHZ增益控制频宽而言,CLC520令到AGC/ALC环路稳定化更为简单,它也可用作为调幅及压控滤波器,在增益控制输入端施加0V时,增益是最小,又施加+2V时,增益为最大——图6。网上供应有DIP及SOIC封装的CLC520试用板(注4)
  400MHZ频宽增益控制
  SL6140集成电路为帖GEC-P半导体公司所设计,现已成为M半导体公司的一部分,这枚8脚封装IC在以50Ω为负荷下提供有70DB增益控制范围及400MHZ频宽。
 

    其开放集极输出给你在增益与频宽之间作出折衷,以50Ω负荷而言,它提供15dB增益及400MHZ频宽,以1KΩ为负荷时,增益则提升至4.5dB,但频宽却降低至25MHz。只要该元件对50Ω系统做到恰当的调谐或者匹配,是可以为系统带来增益的。SL6140电路可用作用一个高频、调谐式AGC放大器,特点是频宽窄、增益高,正如AN45应用注解中所指示,输入与输出级在与50Ω系统达至调谐及匹配下,该电路可于100MHz信号上提供35dB功率增益——图7。




关于我们 | 会员服务 | 广告服务 | 支付方式 | 联系我们 | 友情链接

会员服务热线:

深圳矽通科技版权所有 © Copyright 2005-2007, ic-cn.com.cn All Right Reserved.  粤ICP备07006430号
深  圳13410210660             QQ : 317143513   点击这里与电子元件采购网联系
客服联系: MSN:CaiZH01@hotmail.com       E-mail:info@ic-cn.com.cn